Устройства автоматического контроля изоляции УАКИ-Э используются для обеспечения безопасности людей от поражения электрическим током и других опасных последствий утечки тока на землю в экскаваторных электрических цепях переменного тока, частотой 50 Гц, напряжением 127В, 220В, 380В с изолированной нейтралью трансформатора. Данные устройства чаще всего используются в угольных и горнорудных предприятий.
Устройства УАКИ-Э предназначены для установки в передвижных трансформаторных подстанции и могут воздействовать на независимый расцепитель общего фидерного автоматического выключателя. Особенностью устройств является независимый источник измерительного и опорного напряжения, это дает возможность производить поиск поврежденных участков сети при отключенном вводном автомате.
| Характеристики | УАКИ-Э | ||
| Номинальное напряжение защищаемой сети частотой 50Гц | 380 В | 220 В | 127 В |
| Сопротивление утечки, при котором происходит срабатывание устройства (при номинальном напряжении) | 10, кОм | 7,5 кОм | 6 кОм |
| Собственное время срабатывания устройства при сопротивлении утечки 1кОм в диапазоне емкости сети от 0,1 до 1,0 мкФ на фазу | 0,1 с | 0,1 с | 0,1 с |
| Степень защиты | IР41 | ||
| Габаритные размеры, (HxLxB) | 117х227х80 мм | ||
| Масса | 0,9 кг | ||
| Срок службы | 10 лет | ||
Структура условного обозначения, маркировка УАКИ-Э 380/220/127:
Конструкция этого низковольтного комплектного устройства включает в себя корпус прямоугольной формы с наличием крышки выполненной из полистирола, обладающим устойчивостью к ударам и платы, которая находится во внутренней части корпуса.
На плате осуществлен монтаж деталей схемы, сама она закрепляется внутри корпуса посредством винтов. Трансформатор Т1, а также винтовой зажим с помощью которого он подключается, установлены на крышке прибора. Там же располагается кнопка, отвечающая за проверку правильности функционирования устройства Кн1 и светодиоды VD16-VD20, которые загораются когда прибор подключают к питанию или когда он срабатывает.
Кнопка Кн2 находится снизу, она обеспечивает блокировку запуска защищаемой электрической установки и ее функционирования при убранной крышке устройства.
Корпус оснащен вводом, позволяющим подсоединить кабель. Он связывает прибор с сетью и вводным переключателем электрической установки. На внешней корпусной части находятся крепления и петли для устройства и пломб.
За работу УАКИ-Э отвечает персонал оперативного, технического и ремонтного обслуживания. Оперативный и технический персонал включает в себя инженеров и специалистов, которые обслуживают и ремонтируют подобные устройства, например слесари подстанций и электросетей, экскаваторные машинисты и их помощники, а также иные работники, которые связаны с обслуживанием электрических установок. Ремонтный персонал состоит из рабочих и мастеров цехов, бригад, ремонтирующих данные установки.

Схема электрическая принципиальная УАКИ-Э

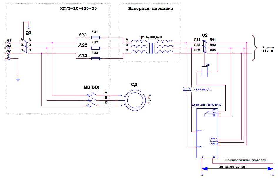
Схема подключения УАКИ-Э на ЭКГ-8А
УАКИ используется на поверхности предприятий угольной и горнорудной промышленности. Он оборудуется в однотрансформаторные подстанции передвижного типа и оказывает влияние на расцепитель автономного фидерного коммутатора.
В качестве генератора опорного и измерительного напряжения использован независимый источник, что является одной из главных особенностей этого прибора. Благодаря этому можно искать узлы сети, подвергшиеся повреждению, даже когда вводный автомат выключен.
ДОСТАВКА
Вы можете выбрать любой наиболее удобный способ из перечисленных ниже:
Доставка до терминала ТК «Деловые линии» осуществляется нами бесплатно.
ОПЛАТА
Мы принимаем оплату:
Цены на поставляемые нами товар всегда ниже, чем у наших конкурентов.
Условия гарантийного обслуживания
Гарантия не распространяется на ущерб, причиненный другому оборудованию, работающему вместе с данным изделием.
Центр измерительной техники «Эталонприбор» располагает своим собственным ремонтным сервисом, где Вы можете получить услуги по: ремонту, наладке, калибровке, гарантийному и послегарантийному обслуживанию измерительного оборудования, как приобретенного у нас, так и у других поставщиков. Сервис работает на основе лицензии, выданной Ростехрегулированием РФ.
