Краткое описание
Совместим с NT Cloud. 380В, Ном. ток двигателя - встроенные Т/Т от 2,5-30кВт, либо внешние Т/Т (не входят в комплект) до 315кВт, Modbus . Диаметр диф. трансформатора (d=45мм) в комплекте
Основные характеристики:
- Ном. ток двигателя: от 5-630 А
- Встроенные трансформаторы тока: да
- Подключение внешних трансф. тока: да
- Режим-звезда/треугольник: да
- Тепловая защита: да
- К-во защит: 21
- Протокол: Modbus RTU
- Программа ПК: да
- Счетчик мото часов: да
- Исполнение: Дин-рейка
- Габаритные размеры: девять модулей типа S
- Масса, не более: 0,5 кг
- Диаметр диф.трансформ.: подробнее в описании
- Гарантия: 10 лет
Варианты модификаций:
1) УБЗ-302-45 - (внутренний диаметр дифференциального трансформатора тока 45 мм (в комплекте) - стандартная модификация
2) УБЗ-302-100 - (внутренний диаметр дифференциального трансформатора тока 100 мм (в комплекте) - по запросу
Предназначен для постоянного контроля параметров работы трехфазного электрооборудования (3-х фазных асинхронных электродвигателей):
сетевого напряжения,
действующих значений фазных/линейных токов,
потребляемой мощности,
напряжений и токов прямой и обратной последовательности,
сопротивления изоляции на корпус,
дифференциальных токов утечки на землю (токов нулевой последовательности),
температурных режимов работы.
Блок разработан для широкого применения в инженерных системах зданий и сооружений (отопление, вентиляция, водоснабжение, кондиционирование), АСУ ТП и системах промышленной автоматизации, контроля, учета и диспетчеризации.
Блок позволяет значительно снизить вероятность отказов 3-х фазного электрооборудования, уменьшить стоимость эксплуатации, оптимизировать потребление электроэнергии и значительно повысить удобство эксплуатации.
Имеет полных набор защит, реализованных в УБЗ-301. Дополнительно обеспечивает защиту от затянутого пуска и блокировки ротора, осуществляет контроль перегрева обмоток двигателя с помощью температурных датчиков.
Наличие второго выходного реле управления обеспечивает возможность организации дополнительного режима работы:
- переключения "звезда-треугольник";
- включение с "отложенным пуском" (например, каскадное включение двигателей);
- реле дистанционной сигнализации.
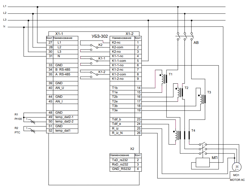
Типовые схемы подключения
