Переключатель ТПКП-25 (ППКП-25) предназначен для изменения способа соединения секций различных нагревателей (электроплит, ТЭНов и т.п.).
Конструкция переключателя допускает поворот ручки в обе стороны от нулевого положения. Безопасная эксплуатация переключателя обеспечивается использованием ручки, зафиксированной с помощью шурупа и электроизоляционного клина на квадратной оси кулачка.
Материал электрического контакта | серебро |
Напряжение, В | 220±10% |
Частота, Гц | 50±2% |
Номинальный ток, не более, А | 25 |
Габаритные размеры, мм | 88х105х118 |
Масса, кг | 0,31 |
Эксплуатация переключателя осуществляется в следующих условиях:
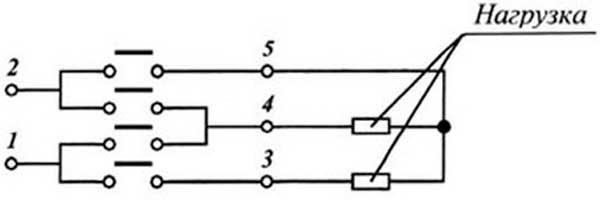
Переключатели ТПКП-25, ППКП-25 имеют четыре фиксированных положения, которые обеспечивают следующие варианты подключения нагрузки:

Габаритные размеры переключателя ТПКП-25 (ППКП-25)

Схема подключения ТПКП-25 (ППКП-25)
ДОСТАВКА
Вы можете выбрать любой наиболее удобный способ из перечисленных ниже:
Доставка до терминала ТК «Деловые линии» осуществляется нами бесплатно.
ОПЛАТА
Мы принимаем оплату:
Цены на поставляемые нами товар всегда ниже, чем у наших конкурентов.
Условия гарантийного обслуживания
Гарантия не распространяется на ущерб, причиненный другому оборудованию, работающему вместе с данным изделием.
Центр измерительной техники «Эталонприбор» располагает своим собственным ремонтным сервисом, где Вы можете получить услуги по: ремонту, наладке, калибровке, гарантийному и послегарантийному обслуживанию измерительного оборудования, как приобретенного у нас, так и у других поставщиков. Сервис работает на основе лицензии, выданной Ростехрегулированием РФ.
